新華集團創辦于1988年,總部位于中國合肥。30多年來,集團始終肩負“新華教育、興國為民”的崇高使命,秉承“團結、務實、開拓、奉獻”的新華精神,現已發展成為以教育為主,集科技、投資和金融于一體的國際化、現代化企業集團。
新華集團專注教育事業,成績斐然,涵蓋高等教育、職業教育、基礎教育和教育培訓服務等領域,擁有中國新華教育(02779.HK)和中國東方教育(00667.HK)兩家上市公司,辦學覆蓋全國30個省、自治區、直轄市、香港特別行政區及海外區域。旗下院校有安徽新華學院、安徽醫科大學臨床醫學院、南京財經大學紅山學院、安徽新華學校等。
因單位需求,現對安徽新華學院伸縮門及人行門采購項目進行詢價采購,歡迎全國范圍內有資質的供應商參加報價。
一、項目概況
1.項目編號:XJCG-2025-0057
2.項目名稱:安徽新華學院伸縮門及人行門采購項目
3.項目地點:安徽省合肥市
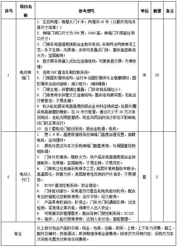
4.采購清單:

二、報名單位資格要求
1. 報價單位必須是中華人民共和國境內有效存續的獨立法人。
2. 報價單位證照齊全并能夠獨立完成本項目的售前、售中及售后服務工作。
3. 報價單位必須具有良好的商業信譽和健全的財務會計制度。
4. 報價單位必須具有依法繳納稅金和社會保障資金的良好記錄。
5.信用資格要求:報價單位不得出現以下情況,否則報價無效:
(1)被人民法院列入失信被執行人的(以最高法“全國法院失信被執行人名單信息公布與查詢平臺”、“信用中國”網站查詢為準);
(2)被稅務部門列入重大稅收違法案件當事人名單的(以“信用中國”網站查詢為準);
(3)被列入政府采購嚴重違法失信行為記錄名單的(以“中國政府采購網”網站查詢為準);
(4)被列入嚴重違法失信企業名單的(以“國家企業信用信息公示系統”網站查詢為準)。
6.本項目不接受聯合體參與。
三、報價截止時間
報價截止時間:2025年6月26日11時00分。
四、報價方式
將報價表(蓋章掃描件連同可編輯電子版各一份)發送至新華集團采購部郵箱:xhjtcgb01@xinhuaedu.com(統一郵件標題為“安徽新華學院北門采購項目報價文件”,郵件內容注明報名單位名稱、聯系人、聯系電話、郵箱地址等信息。)
五、聯系方式
聯系地址:中國·合肥國家高新技術產業開發區望江西路555號安徽新華集團采購部。
聯系人及電話: 謝老師18956067518 李老師19966525230
辦公電話:0551-65872629
電子郵箱:xhjtcgb01@xinhuaedu.com
六、重要提示
1.報價人對本公告中涉及對產品、服務等描述的技術參數、技術標準、產品配置等認為包含指定性、傾向性的內容,歡迎報價人向詢價方提出質疑或咨詢。
2.報價人在獲得公告、文件等資料后,如果有問題需要詢價方解釋和答疑,應當答疑截止時間前,以報價人法定代表人或其授權代表簽字的書面方式向詢價方提交質疑文件并提供電子版(發至詢價方電子郵箱xhjtcgb01@xinhuaedu.com)。
3.本項目的采購文件及其他資料(含澄清、答疑及相關補充文件)通過詢價方電子郵箱發出,詢價方不再另行書面通知,報價人應及時關注、查閱。因未及時查看導致不利后果的,責任自負。
安徽新華集團投資有限公司采購部
2025年6月19日